Index of /specification/instances/cr-2010-06-23

[ICO]NameLast modifiedSizeDescription

[PARENTDIR]Parent Directory  -  
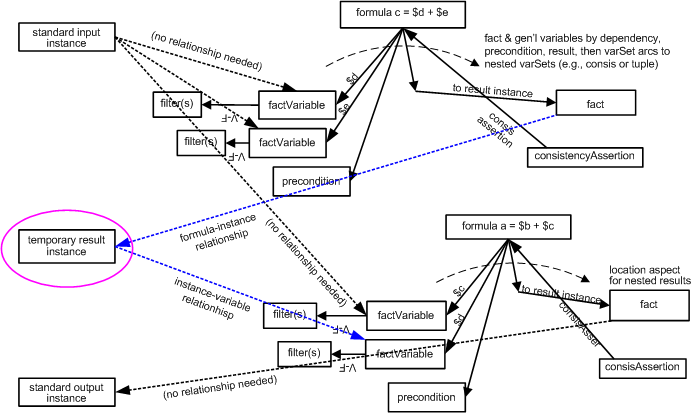
[IMG]chainingbyinstancerelationships.png2013-06-03 17:32 47K 
[TXT]instances-cr-2010-06-23.html2013-06-03 17:32 73K 
[TXT]styles.css2018-01-30 11:46 7.6K